各团委、团总支:
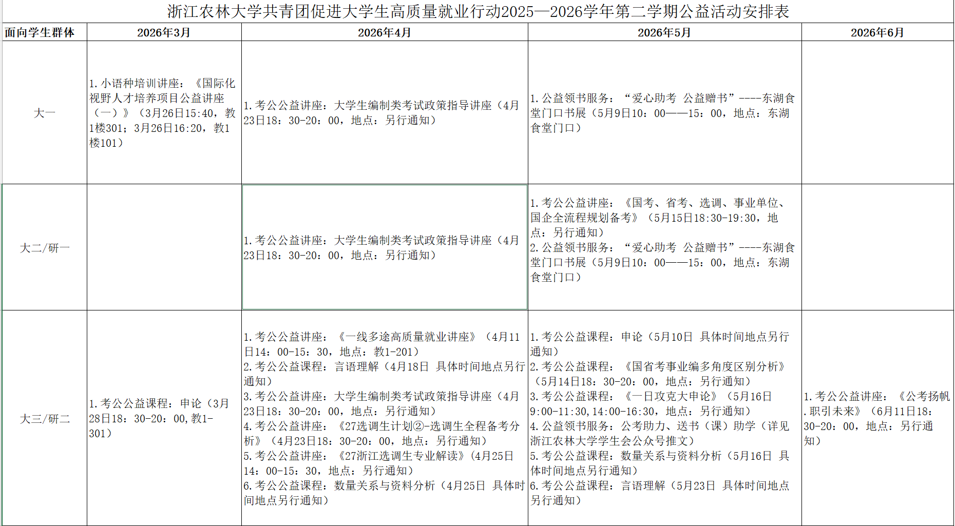
为进一步推动“共青团促进大学生高质量就业行动”落实落细,持续深化就业、升学服务体系建设,助力学生增强自我认知、拓宽就业视野、明确发展方向,为实现青年学子成长成才,毕业生充分、高质量就业保驾护航。团委将开展一系列精准化、个性化就业、升学指导与服务活动,现将2025-2026学年第二学期行动计划相关安排公布如下:

请同学们持续关注各活动具体通知,踊跃参与。如有更多需求,请联系校团委。联系人:团委郭碧玮,0571-61073768(9293768)。
共青团浙江农林大学委员会
2026年4月13日